8月23日最新资金盘项目骗局曝光,立拍优选,海洋牧场,开胜启宏团队,313交易所随时可能卷钱跑路! 313交易所骗局合约跟单类资金盘骗局,tt娱乐的重启平移盘,已经开始单割,部分团队已经撤离,高度预警,即将崩盘跑路!立拍优选互助骗局抢单互助资金盘骗局,两个诈骗犯联合cbb的黑心团... 佚名 08-24 6.25K #立拍优选#海洋牧场#开胜#启宏团队#313交易所
警惕!AKAS,CXDAO,海洋牧场,E智云换电这几个虚拟币项目都是骗局,随时崩盘跑路,千万别碰! AKAS对这种区块链项目不是很了解,但是对资金盘那一套还是很熟悉的,最近不少人都在推广宣传这个项目,动不动就是直接一拖十,跟捡钱一样,一点风险也没有........熟悉币圈的估计看见这种... 佚名 08-23 6.50K #AKAS#CXDAO#海洋牧场#E智云换电
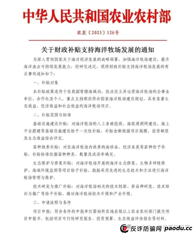
海洋牧场资金盘骗局曝光,被官方下场打假,谨慎参与! 海洋牧场这个项目震哥很早就曝光过,前两天刚好刷到山东海洋集团有限公司发了证明,主要内容有两个,一是海洋牧场冒用名义、盗用商标等进行宣传。二是该融资项目是诈骗并且涉嫌违法行... 佚名 08-23 1.07w #海洋牧场
8月23日曝光‼️最新资金盘诈骗项目,Blackstone黑石,海洋牧场,一翎资本,E智云换电随时可能卷钱跑路。 今天粉丝反馈的一个套牌“Blackstone黑石”的资金盘骗局,所谓套牌,就是骗子冒充那些正规平台的身份,来达到以假乱真的效果。在崩盘跑路前,诈骗平台也是推出了送钱活动,投资产品送黄... 佚名 08-23 5.98K #Blackstone黑石#海洋牧场#一翎资本#E智云换电
8.23曝光:最新资金盘项目骗局,海洋牧场,泛亚联盟,MCN EX,E智云换电,方舟联盟等项目随时可能卷钱跑路 资金盘项目骗局跑路已经是屡见不鲜的事实,都是骗子为了骗取钱财的惯用方式,每年都会有大量的被骗新闻,还是有那么多的人在盲目自信能赚到钱,甚至还带着亲朋好友一起上当受骗。海洋... 佚名 08-23 6.93K #海洋牧场#泛亚联盟#MCN EX#E智云换电#方舟联盟
海洋牧场资金盘骗局!震哥教你识破割韭菜新套路 最近有个叫“海洋牧场”的项目挺火,吹得天花乱坠,说什么有政府扶持、跨国集团背景,还整了一堆假证糊弄人。震哥一看就知道不对劲,这帮人连基地照片都是摆拍的,新闻动态全是花钱买... 佚名 08-16 5.47K #海洋牧场
“海洋牧场”APP,“低风险、高回报”,小心一夜暴“负”! 近日,市民李阿姨来到乐山商业银行复兴路支行办理大额汇款业务,银行工作人员在与李阿姨的沟通中觉察异常,便立即向县局反诈中心反映,反诈中心民警迅速赶往现场了解情况。经了解,李... 佚名 08-16 6.02K #海洋牧场
警惕!日息2%的海洋牧场理财,竟是惊天骗局? 朋友,最近你的朋友圈、微信群,是不是也被“海洋牧场理财”刷屏了?日息2%,年化收益超700%!躺着就能把钱赚?醒醒吧!这哪是什么理财,分明是披着华丽外衣的“庞氏骗局”,专坑你的血... 佚名 08-16 1.04w #海洋牧场
警惕,海洋牧场虚构理财是场庞氏骗局 最近,海洋牧场虚构理财炙手可热,很多散户忙得不亦说乎。警惕,海洋牧场虚构理财就是一场庞氏骗局!网上海洋牧场虚构理财以发展海洋牧场为名义,以日息2%(年化超700%)的高额利息为诱... 佚名 08-16 1.18w #海洋牧场
国家扶持"竟是惊天骗局!"海洋牧场APP"卷钱跑路,你的血汗钱正在被收割! “海洋牧场APP”理财骗局!高收益背后是血本无归的陷阱!紧急提醒!最近朋友圈疯传的"海洋牧场APP"理财项目,宣称年化收益300%-800%,背后有"国家政策扶持"、"大型海洋牧场基地"?醒醒吧!这... 佚名 08-16 7.87K #海洋牧场
HOT临镜花:典型的跟单类资金盘骗局,警惕此类高收益平台,高度预警,速度撤离! 快到年底了,各类资金盘骗局也到了集中“收网”的高峰期,推出各种十分诱人的优惠政策层层敛财,为最终跑路铺路,更有甚者干脆利落关网失联,只留下参与者面对“空包”兑现、提现无门... 佚名 2025-12-06 7.83K #临镜花
HOTCOINMENA交易所资金盘骗局,仿鑫慷嘉,短命项目看见远离 这个COINMENA交易所就是鑫慷嘉骗局的翻版。它照搬老套路,用境外概念包装,伪造华尔街交易员背景,其实根本没有金融牌照。记住,所有靠拉人头发展、承诺高收益跟单的都是资金盘。鑫慷嘉... 佚名 2025-12-04 6.97K #COINMENA
HOT“Mutual妙趣”平台短剧资金盘骗局,切勿投资,小心上当受骗! 该项目以 “文娱 IP 数字资产化” 为噱头,虚构与漫威影业、贝莱德等知名机构的合作背书,通过将影视、音综 IP 权益拆分为低门槛 RWA 资产包,承诺 5-10 天 5%、180 天每日 1%-1.5% 的高额固定分... 佚名 2025-12-04 7.69K #Mutual#妙趣艺
HOT远景未来是资金盘骗局,全是空壳公司,注册地址压根没人 前几天震哥粉丝一直在某乎问震哥这个项目,粉丝也给震哥爆料了,他朋友去广州的远景未来公司的注册地,发现里面没有人办公是个空楼盘,就是个挂靠注册的地址。远景未来项目从里到外都... 佚名 2025-12-03 8.69K #远景未来
HOT资金盘|诈骗园区伪造“HKVAX”,冒充香港虚拟资产交易所,收割韭菜毫不留情...... 读者们知道2025.11.28日,央行召开打击虚拟货币交易炒作工作协调机制会议,召集了13个部门出席会议,坚决打击虚拟货币交易炒作,整顿虚拟货币乱象;会议强调,虚拟货币不具有与法定货币等... 佚名 2025-12-03 6.61K #HKVAX3.0
HOT宏铭智赢股票跟单类资金盘骗局,导师自称张天元,已经有会员被单割,高度预警! 近期粉丝爆料了一个叫宏铭智赢的股票跟单类资金盘骗局,导师自称张天元,高度预警,还是老套路,此类软件常以“高收益”“低风险”为噱头诱导投资,实际多为非法金融活动或诈骗,已出... 佚名 2025-12-02 7.99K #宏铭智赢
HOT百景公会N-XBit交易所合约带单类资金盘骗局,导师黄皓轩各地搞工作室非法吸金,资金流向曝光,马上要跑路了! 大家好,我是古月,小编在以往涉及金融这块比较熟悉,还是核心的话,任何外来境外机构,不能直接在内地进行经营活动,必须在国内设立相关分公司或者办事处,得到对应机构的执业资格。... 佚名 2025-12-02 8.86K #百景公会#N-XBit交易所
HOT“银行已拉黑!‘超级未来’被实锤为非法资金盘,速查家人是否参与!” “AI算力租赁?别傻了,你租的不是服务器,是通往人财两空的直通车!”这话扎心?可比你血本无归后蹲在派出所门口哭强多了。最近那个叫“超级未来Super Future AI”的项目,打着AI、算力、... 佚名 2025-12-02 1.00w #超级未来
HOTCM交易所合约跟单类资金盘骗局,境外不法份子伪造虚假app大肆吸金,高度预警,请参与人速度撤离! 近期不少粉丝爆料了一个叫CM交易所的合约跟单类资金盘骗局,昊天调查了一下此盘是境外不法份子伪造的虚假app,目前发展了几千会员了,大肆吸金中,请参与人远离,高度预警,即将崩盘跑... 佚名 2025-12-02 7.10K #CM交易所
HOT友诚码险彩票带单类资金盘骗局,买彩票“亏了包赔”?小心被收割!!! 特此声明本文所述项目,均指向境外诈骗性平台及国内虚假注册的空壳公司,且均基于已观察到的风险特征进行警示。其名称很可能与国内合法注册、持有正规商标的企业巧合同名,但二者绝无... 佚名 2025-12-02 6.51K #友诚码险