AI评盘:万交所期货跟单是资金盘吗?...
一个项目风险大不大?是不是资金盘?项目可靠吗?正规合法吗?对于很多人来说,可能全部尽调有点吃力,但是交给AI,那就相当简单了;多个AI多方参考,一般你心里就有答案了!
下面是今天的AI评盘内容:万交所期货跟单是资金盘吗?
一 豆包AI:



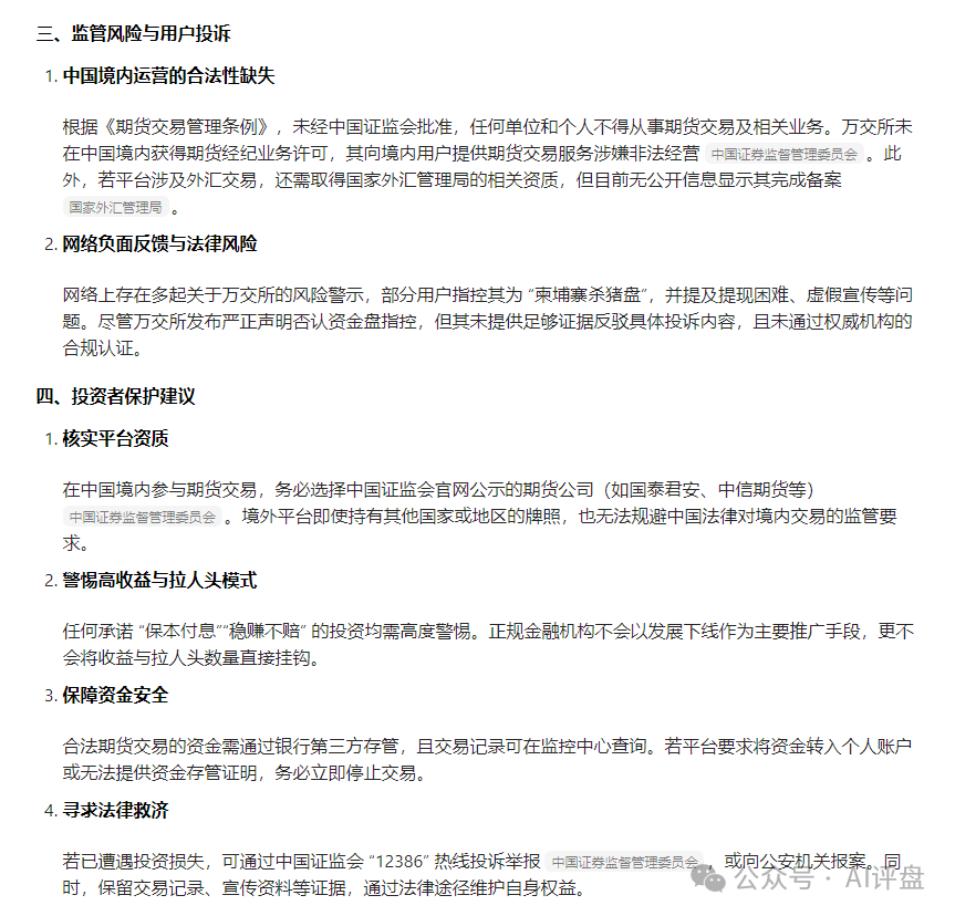
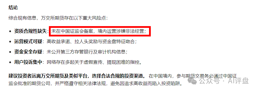
豆包的能力非常强啊,知道调取相关的公开认证信息,发现这个万交所没有国内备案!且资金监管没有和任何银行合作。网上宣传的资质都是套牌的,甚至是虚空出来的。拉人头,高收益的本质直接实锤是资金盘!
实力是假的,人头是要拉的,收益是年化几倍的,妥妥的资金盘呀!
二 百度AI:
百度AI在这一方面就弱了很多,说它是一个正规合法的平台,所调用的结论全是软文的答案,软文是什么,它就回答什么,哎不愧是百度!

上图这些个红色的圈圈,都是软文,全是说是万交所是正规平台!软文随便写,它就相信了? 不去银行调用公开信息,不去相关金融监管部门调用注册信息。
哎,所以要多方查证。在宣传中,百度还直接给了收益:

在银行存款收益只有2%以下的时候,这个万交所,投资2万元,年化居然有高达24%。 远超银行的10倍!这种高收益你觉得可能吗? 左右脑互搏了这是!
结论:任何一个项目是不是资金盘,你要确认以下几点:
1 是不是要拉人?
2 投资收益稳定的前提下,是不是高过银行存款收益好多倍?
3 资质是不是假冒的?
至于万交所是不是资金盘,大家可以自行鉴别!
以上就是今天的AI评盘内容,希望对您有所帮助。
资金盘项目的本质就是高收益,一般年化超过30%,能稳定躺赚的项目,就可以认定是资金盘!
以下内容为友情赞助提供

全网新项目分享交流群
扫码进群,获取最新项目资讯
文档于: 2025-11-27 17:13 修改
标签:万交所











评论列表
AI评盘:万交所期货跟单是资金盘吗?...
一个项目风险大不大?是不是资金盘?项目可靠吗?正规合法吗?对于很多人来说,可能全部尽调有点吃力,但是交给AI,那就相当简单了;多个AI多方参考,一般你心里就有答案了!下面是今天的...